Say goodbye to the time and expense of managing artifacts
Successfully addressing complex problems requires the understanding and expertise of a diverse group of team members and stakeholders. Properly understanding the problem and achieving shared understanding of the solution is paramount to solving the right problem right. The more complex the problem, the greater the importance of good communication.

Eliciting information from stakeholders and unlocking the collective intelligence of your team requires that you meet them where they are. Communicate the information they need in a format with which they are familiar so that they focus on the problem and solution instead of becoming lost in a diagram’s notation. With the right supporting tool, explaining why something is important, how it works, and what the associated risks are becomes much easier. Vitech tools include a rich portfolio of customizable diagrams, including the full suite of SysML diagrams to support your systems engineering endeavors. Even better, all diagrams and representations are automatically generated and automatically maintained to ensure consistency as your effort evolves.
Say goodbye to the time and expense of managing artifacts. Say hello to a world where you can work in the notations that serve your needs while seamlessly communicating in formats that engage your audience.
Visualize your information your way to unlock the collective intelligence of team members and stakeholders:
Autogenerate diagrams and artifacts on-demand with guaranteed consistency.
Vitech’s technology frees you from the work and risk of manually maintaining diagrams, documents, and tables. Free your team from the perspiration of updating artifacts, and unlock their inspiration to explore new solutions. You can develop your behavioral architecture using activity diagrams, autogenerate sequence diagrams to review and modify interactions, and analyze clustering using N2 diagrams. Move seamlessly from one representation to another, unlocking the power of multiple perspectives.
Deliver substance with style.
Good communication is far more than technical consistency and completeness. Enrich understanding with images and shapes—everything doesn’t have to be a rectangle on the page. Focus attention through the effective use of color, and hide content without changing the design. Manually format a diagram for just the right touch or leverage intuitive rule-based formatting to generate powerful visuals with ease. GENESYS unlocks rich styling for effective communication while automatically preserving the meaning and correctness of all views all the time.
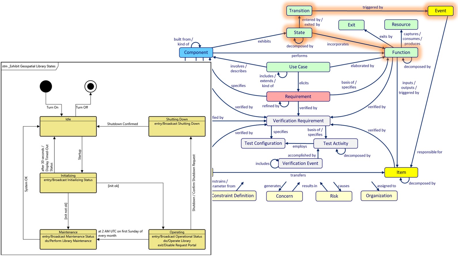
Leverage the full suite of SysML diagrams.
Vitech tools support the full suite of SysML diagrams, allowing you to meet SysML standards whether SysML is your chosen representation or a tool for specialist communication. Smoothly transition between capturing behavior with an activity diagram, assessing logical interfaces with a sequence diagram, analyzing the implementation in an internal block diagram, and validating the model using simulation—all while ensuring consistency and completeness throughout.
Unlock the power of a diverse portfolio.
Effectively engaging diverse teams and diverse communities of stakeholders requires a diverse portfolio of diagrams and views. Vitech makes it easy for you to adhere to a fundamental best practice of communication: tailor your message to your audience. Draw from a library of SysML views, traditional systems engineering representation, non-traditional diagrams tailored to the needs of the audience, as well as tables and documents—all generated on demand with guaranteed consistency. From the N2 diagram to the state transition diagram to the parametric diagram, Vitech has the representation you need.
Simplify design, analysis, and communication by using an intuitive tool.
Developing complex systems is hard enough. Your systems engineering environment should support and simplify that work, not complicate it. Step into a tool that was designed by systems engineers for systems engineers in the native language of systems engineering. Construct and modify your design with the ease of drag-drop, hide information to highlight what you are interested in seeing, generate reports automatically, and customize your diagrams with formatting that suits your needs. Lower the barrier to entry and democratize good systems engineering with a powerful yet easy-to-use systems engineering tool.
Know that your communication is only as credible as your tool is reliable.
Because Vitech’s tool is based on a fully integrated systems metamodel, you can be confident that any data you pull from your model, and diagrams you view, and any reports you generate are up-to-the-minute. Vitech’s proven systems metamodel organizes information around all of your system elements and their relationships with guaranteed consistency. Improve communication, make better decisions, and ensure credibility throughout the systems lifecycle.






