Understand and solve the right problem
Understanding a problem is one of your first tasks as a systems engineer. Solving the problem right is irrelevant unless you solve the right problem. Doing so requires that at a minimum, you properly capture requirements and their attributes, understand the level of refinement necessary, visualize the requirements, and then filter, sort, and document as needed. Even better is working back into the problem space to analyze the desired capability or required mission so that you derive the right system requirements. Vitech supports you in doing all this.
Vitech’s software handles requirements the smart way:
Understand requirements as more than just requirements.
GENESYS is not a “requirements tool.” It is so much more. Vitech’s software handles requirements like the powerful elements they are—capable of providing rich detail, showing interconnections to other elements, traceable, accessible throughout the lifecycle of your project. Understand the interactions and dependencies—between requirements, between problem and solution, between requirements and risks, between requirements and verification—to architect and deliver the system right.
Take advantage of powerful parsers that ease requirements capture.
To streamline requirements capture and accelerate your project startup, Vitech’s software has a variety of parsers to help you capture requirements for your project with a minimum of effort. Parse from documents, spreadsheets, and databases, or directly author your requirements in GENESYS. Load requirements, function lists, parts lists, and standards to accelerate your engineering effort. Autoname entities, automatically establish a requirement hierarchy, and break out compound statements into child-level functional requirements as you establish dependencies and traceability.
Visualize your requirements in a variety of diagram and formats instantly.
As you build your model, you can represent your requirements in different ways to enhance communication and maximize understanding. View a SysML requirements diagram or a classic hierarchy diagram highlighting the relationships of interest. Generate a requirements table or specification directly from the system repository. And author new requirements from textual, tabular, or graphic views. You can do your information your way at every step of the requirements process.
Capture requirements concerns from the get-go.
As you capture requirements, analysis begins. Identify problems discovered during your requirements analysis to address and manage issues such as unclear or incomplete requirements, unlikely system performance, or conflicting needs. These problems can be captured as concerns, as part of your model. The assumptions, alternatives, decisions, and corresponding rationale that resolves the concerns are captured directly in the model, reflecting both the design and the journey. Ultimately, the insight into the journey is critical to other team members throughout design, verification, and accreditation process.
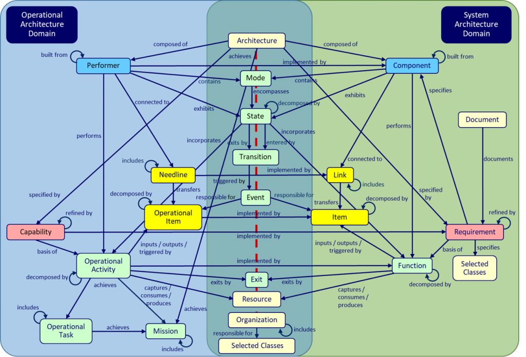
Engineer the problem space to define the right requirements right.
The same systems engineering that helps us move from requirements to solution can be used to define the right requirements right. Capability definition / operational architecture (for a system) or mission engineering (for a system of systems) begins in GENESYS with the desired capability / mission and progresses through behavior and implementation to improve the quality and consistency of your system requirements. With GENESYS, you can move as far upstream as you wish, connecting from strategy, purpose, and priorities to concept of operations and ultimately to detailed system specification.





