Today’s products are more complex than ever
Effective systems engineering begins with defining the right requirements to ensure you solve the right problem. But it doesn’t end with requirements definition and capture. An effective systems engineering approach addresses all the concerns of the requirements manager, the requirements engineer, and the entire range of stakeholders, both internal and external. It spans management, traceability, and control of requirements throughout the product lifecycle.

Managing requirements in a separate tool increases the risk of requirements that are incorrectly verified, incorrectly traced, misunderstood or just plain missed. With Vitech tools, you can integrate requirements with the other domains of systems engineering—behavior, architecture, and V&V. Move effortlessly between domains with the support of one integrated and consistent project model. Simplify coordination and improve results as you manage, trace, and verify requirements. Streamline impact analysis when requirements change. And, if needed, link to external requirements repositories—as source material for your systems engineering efforts or to capture the resulting system specification.
Streamline your engineering through integrated requirements management and traceability:
Benefit from baked-in traceability.
A live, integrated design repository allows you to maintain a single source of truth for your system design—giving you consistent, reliable, on-demand traceability. Requirements analysts manage requirements while staying up-to-date on requirement satisfaction. Architects and engineers see requirements and architecture together, easily mapping between the problem and solution space. Regardless of your role, register interests to receive notifications the moment a change is made, enabling the team to move rapidly with confidence that they are working from the latest information.
Maintain clear control while sharing information across the team.
When collaborating on problem and solution, it’s essential to maintain clear control of information. Vitech tools provide clear support for partitioning, access control, baselining, and versioning—everything you need to configure your requirements throughout the systems engineering process. Share knowledge across the team with confidence as you preserve key information throughout project lifecycle phases, increasing alignment and reducing errors.
Quickly demonstrate requirement satisfaction.
With Vitech software, generate specifications and requirement traceability matrices quickly at any point throughout a project, knowing that your documents represent the most current data. With the latest information available on-demand, team members can operate at “thinkspeed” rather than searching multiple documents or querying multiple disjoint and inconsistent tools for critical data. Ease your preparation for milestone reviews, generating the required artifacts on-demand, or conduct your review directly from your systems engineering source of truth.
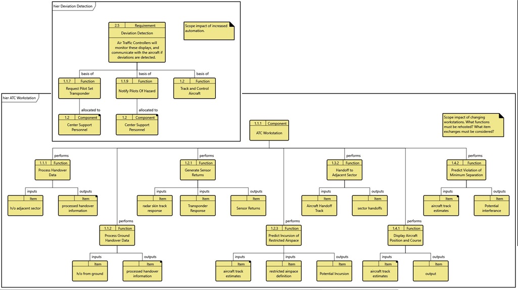
Accelerate change impact analysis with bi-directional traceability.
Change is a reality in today’s world. We don’t have the luxury of freezing requirements, and instead must prepare ourselves to respond effectively to daily vicissitudes. Integrating your requirements with behavior, architecture, and verification streamlines change impact analysis, allowing you to quickly assess the potential scope. What changes are necessary to incorporate a new feature? Does a new performance threshold represent a breaking change for your architecture? What must be rehosted and at what cost if you choose to upgrade a component or subsystem? Vitech tools manage the bookkeeping aspects of systems engineering, instantly scoping the impact of a change so that you can respond effectively and deliver business value.
Leverage requirement libraries for reuse across projects.
Whether it’s a core set of business requirements, a common set of process constraints, or applicable standards, many projects have sets of requirements that apply across multiple projects. Managing these libraries can become a drain on engineering and a project risk. Vitech tools enable you to effectively develop, apply, and evolve common libraries. Ranging from “clone and own” techniques suitable for seed information tailored for individual initiatives to rigorous cross-project requirement libraries under configuration control, GENESYS provides the library support your organization needs.



