Manage the consistency of your architecture and the complexity of your system
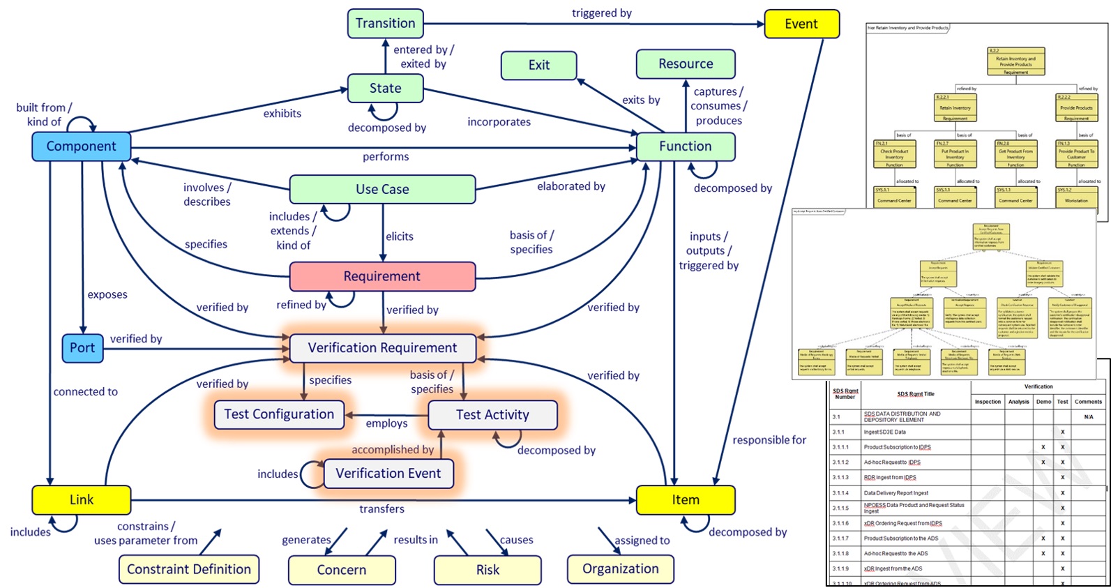
Verification and Validation (V&V) demonstrate that you engineered the right system right. Validation begins on day 1, working back into the problem space to ensure you have identified all stakeholders, elicited and developed the right requirements, and characterized the problem correctly. After all, solving the wrong problem right brings little value. Verification progresses throughout the project as verification requirements and the corresponding plans are progressively defined in parallel with the design. The result is a well-developed verification plan enabling efficient and effective demonstration that the components and system were built right.

Vitech’s model-based approach improves and accelerates system V&V:
Define, track, and manage system verification and validation.
Some errantly believe that V&V only begins once design and integration is complete. Good V&V progresses in parallel with requirements analysis and architecture development. Vitech tools complement detailed testing tools, enabling the systems verification group to define, track, and manage system V&V activities efficiently and effectively. With Vitech tools, you can author verification requirements alongside the problem statement and maintain clear traceability. Prepare for testing with clear insight into the interface definition and performance specification of each part across all levels of the system. Define verification activities, their sequencing, test configurations, and resources, mapping all verification activities back to the verification requirements. Track the status of all verification efforts providing clear insight throughout V&V with clear evidence for system qualification and certification.
Analyze verification activities to schedule effectively and minimize the critical path.
Systems often break at the interfaces—external interfaces with other systems and internal interfaces between system components. Properly defining those interfaces requires understanding both sides of the interface as well as maintaining consistency between the behavioral and physical dimensions of your system definition. Modeling your system in GENESYS provides clarity into not only the interface definition, but also into decisions that impact interfaces, enabling you to control this aspect so critical to system success.
Leverage digital analysis and simulation for continuous verification.
Good model-based systems engineering complements traditional V&V approaches with early and continuous digital verification throughout the system phase of the engineering lifecycle. Connect your descriptive architecture in GENESYS with detailed analytical tools for improved engineering rigor. Simulate system performance from day 1 of your project, leveraging your behavioral architecture as a virtual systems prototype. Accelerate system development and improve system quality as you deliver project success.
Accelerate verification through improved problem definition and architecture development.
The adage “an ounce of prevention is worth a pound of cure” holds true for systems engineering. The shortest path to delivering quality and accelerating integration, verification, and validation is through avoiding errors in the first place. With diverse and rich representations, Vitech tools help you reduce requirements errors through improved stakeholder engagement, elicitation, and review. The integrated approach to requirements and architecture supported with consistent, auto-generated diagrams enables your team to study problem and solution from multiple perspectives, unlocking and aligning the collective team intelligence. GENESYS’ open architecture enables detailed design tools to connect directly to the systems source of truth, eliminating an entire class of errors as engineers no longer undertake the time-consuming and error-prone manual approaches to translate from system to detailed design.



