Produce the outcomes you want
Managing systems of systems (SoS) has become a defining challenge in the 21st century. The individual systems engineer and the enterprise alike find themselves having to operate within a larger context that may have competing interests, distributed authority, and differing lifecycles. Constituent systems may decide to leave the system of systems at an inopportune time, or make a change in how they operate that adversely affects another system and a greater mission. With so many parts in motion and a complex web of dependencies, traditional end-to-end predictive analysis through system testing is difficult at best and often a meaningless concept. Vitech software as well as the Vitech model-based systems engineering approach give you the tools you need to competently navigate this complex environment, producing the outcomes you want.
Chris Bouch is a Senior Research Fellow at the University of Birmingham, in the U.K., and a Chartered Civil Engineer. He uses Vitech software to design livable cities of the future—a system of systems environment—assessing the inter-relationships and impacts of climate change, waste management, transportation, and needs for leisure and relaxation. “We needed a stable platform that would allow us to create objective and repeatable, integrated models.”

Navigate the systems of systems environment with confidence:
Scale and tailor to address the complexity and abstraction of the SoS environment.
Nuanced software and hardware details are key when preparing detailed specifications. Forcing these nuances at a systems-of-systems level is distracting at best, disruptive at worst. Working in the broader language of systems with fundamental concepts applicable at any level of abstraction allows you to effectively deal with the complexity and abstraction inherent in the SoS environment. Vitech tools enable you to work effectively at any level of abstraction—whether systems of systems, enterprise, or product—and seamlessly transition across these levels, as desired. You’ve got the right level of detail for the job—always consistent and accurate, with precision appropriate to the context.
Embrace mission engineering to define your SoS right.
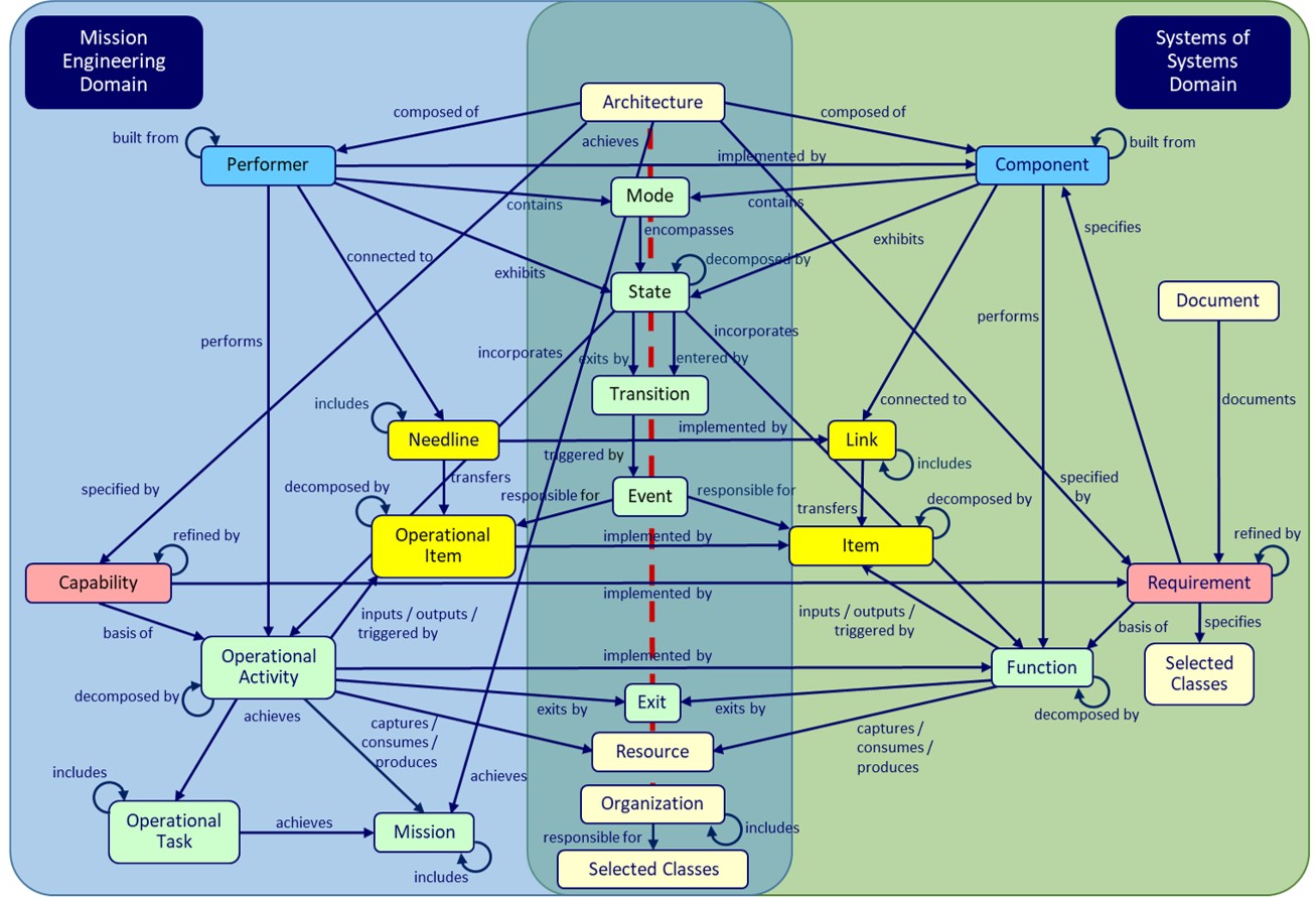
Just as effective systems engineering requires the right requirements, effective systems of systems engineering requires the right mission understanding. Whether working solely in the mission engineering space, or spanning mission and SoS engineering for a complete picture, Vitech’s systems metamodel helps elicit, analyze, and manage the information necessary to understand both problem and solution. Whether focused on an enduring capability, a specific mission, or an enterprise strategy, set the right context to define the problem right and maintain alignment throughout.
Evolve your SoS capabilities with insight into interactions and dependencies.
In the world of systems of systems with varied system lifecycles and different system authorities, good interface management is critical. But success in the world of systems of systems requires more than controlling static interfaces. It requires understanding the dynamic interactions—between systems, with the greater SoS context, and with organizations. Based upon a proven metamodel driving cohesion and consistency between behavioral and physical architecture, Vitech software helps you characterize and control interactions, interfaces, and dependencies. Connect system-level models and simulate to observe behavior over time, driving the systems of systems emergence necessary to satisfy your mission needs while avoiding unintended consequences.
Execute portfolio management with clarity.
Effective portfolio management requires an understanding of your mission and the constituent systems over time, ensuring that you deliver the required capability without disruption or unintended consequences. Doing this well requires a holistic picture providing critical context and insight into interactions, insight into systems and their planned evolution, and a wide range of dependencies—between the systems themselves and between organizations as they upgrade, replace, and retire systems. Good MBSE enables you to make informed portfolio decisions with confidence as you adapt to evolving cost, schedule, and system constraints.
Improve the interoperability of your models and your enterprise.
Models are approximations of reality, approximations that enable us to address our communication and engineering needs. For a given engineering task, the key is ensuring a given model is fit for purpose, but effective systems of systems engineering requires more. Connecting models developed with varied semantics for systems concepts increases your risk of failure. Built upon a proven systems metamodel with strong system semantics, Vitech’s approach to MBSE eliminates entire classes of errors at the systems level and increases coherence and interoperability at the SoS level, reducing program risk and increasing the likelihood of success.



