
Unlock the Power of Natural Language in Systems Engineering
Welcome to the future of Model-Based Systems Engineering (MBSE) with Vitech’s innovative Comprehensive Systems Design Language (CSDL). Designed to bridge the gap between complex systems engineering and clear, effective communication, CSDL is your key to seamless project success.
What is CSDL?
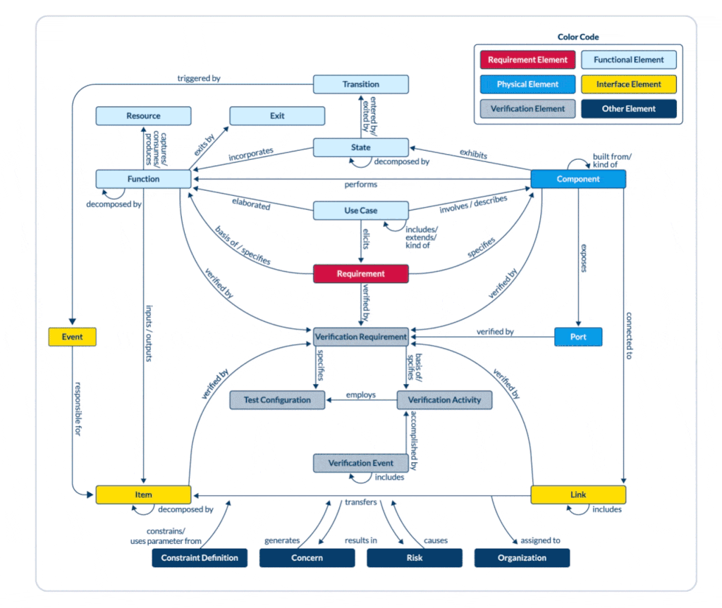
CSDL is a cutting-edge systems modeling language grounded in natural language principles. It offers:
- Semantically Precise Modeling: Ensure accuracy and clarity in your models with CSDL’s semantically precise framework.
- Comprehensive Coverage: From full systems engineering to complementary project management and specialty engineering, CSDL has you covered.
- Translatability: Easily translate models into other spoken and domain-specific languages, making your work accessible to a global audience.
- Standards Support: CSDL supports SysML v1, DoDAF, and UAF v1.2, ensuring compatibility with industry standards.
- Integrity and Completeness: Built-in rules for completeness and integrity guarantee robust and reliable models.

Why Choose CSDL?
CSDL uses natural sentence-like structures to make system models clear and intuitive. By replacing esoteric syntax and jargon with plain, declarative sentences, it enables engineers to describe components, behaviors, and interactions in a conversational yet precise way. Each concept aligns with a natural language part of speech, allowing graphical entities, relationships, and attributes to translate easily into readable sentences. This reduces complexity and improves collaboration across technical and non-technical stakeholders.
Experience the Future of MBSE
Join the revolution in systems engineering with CSDL. Empower your team with a modeling language that meets diverse stakeholders where they are. Discover how CSDL can transform your projects and drive success.

